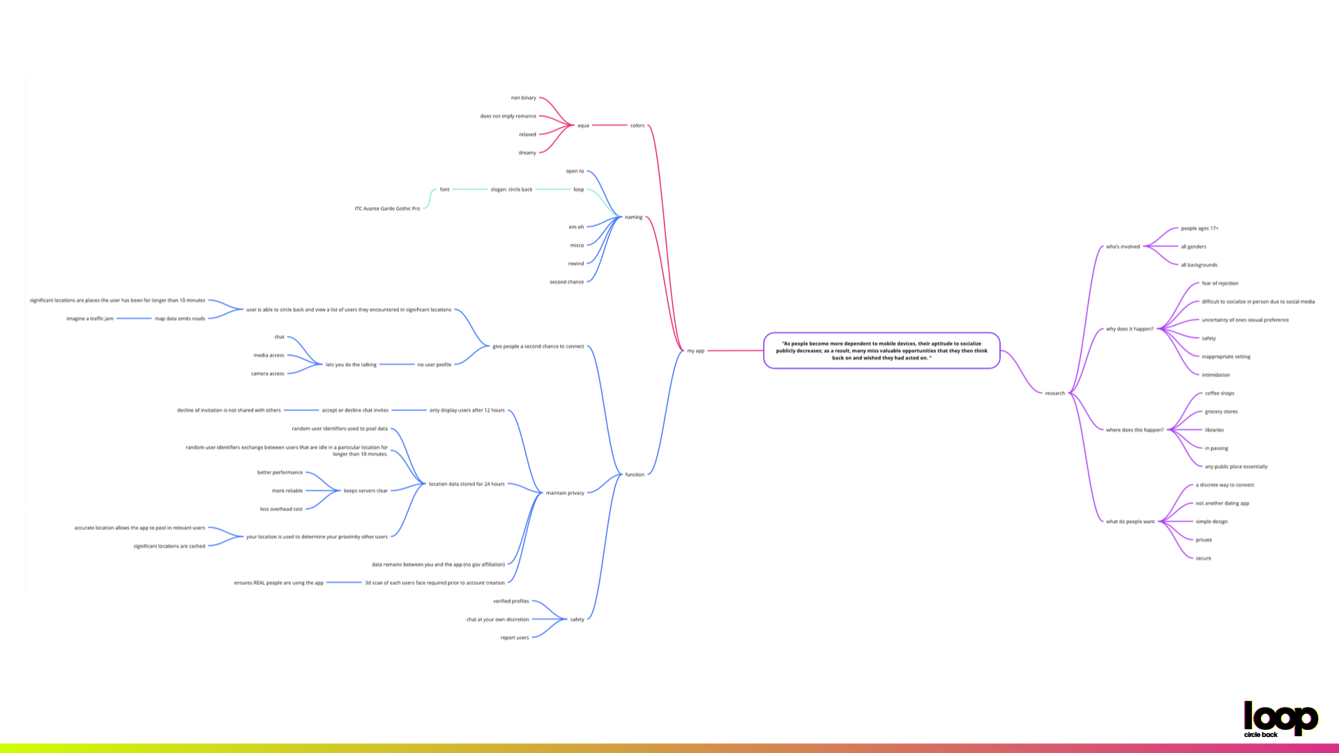
Skip to main content

loop app